2022年国家重点专项申报指南(征求意见稿)最新发布汇总(附12个重点专项征求意见稿)

2022-03-01浏览次数:


来源:四川省科技成果评价服务联盟

版权归原作者所有,本文仅供交流学习,部分文章推时未能及时与原作者取得联系,若来源标注错误或侵犯到您的权益,烦请告知,我们将立即删除)


封面图片来自网络


近日,国家重点研发计划16个重点专项2022年度项目申报指南征求意见发布,具体如下:

一、“国家质量基础设施体系”重点专项2022年度项目申报指南(征求意见稿)



二、“生物大分子与微生物组”重点专项2022年度项目申报指南(征求意见稿)






三、“引力波探测”重点专项2022年度项目申报指南(征求意见稿)







四、“基础科研条件与重大科学仪器设备研发”重点专项2022年度项目申报指南(征求意见稿)






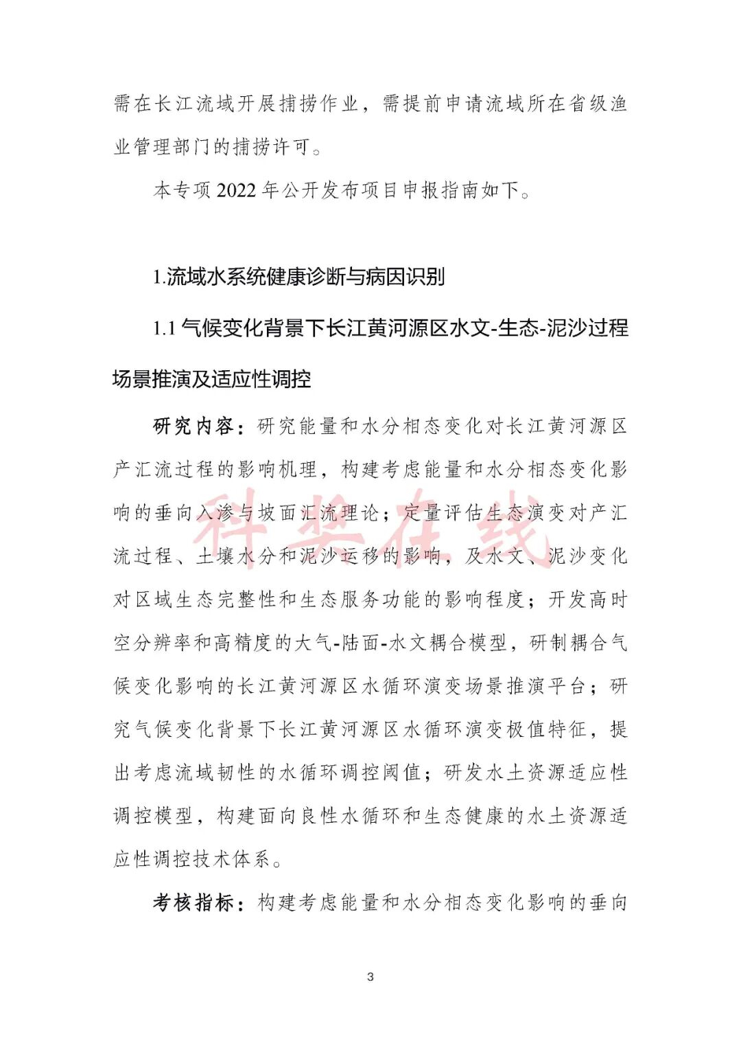
五、“长江黄河等重点流域水资源与水环境综合治理”重点专项2022年度项目申报指南(初稿)




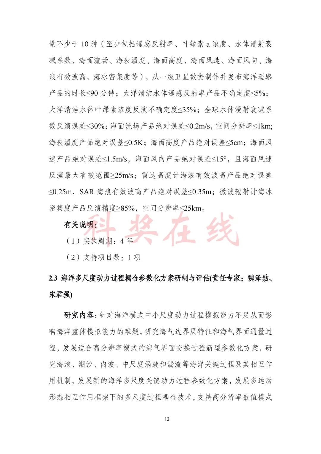
六、“海洋环境安全保障与岛礁可持续发展”重点专项2022年度申报指南(公开发布)(征求意见稿)







七、国家重点研发计划“战略性矿产资源开发利用”重点专项2022年度项目申报指南(征求意见稿)







八、“典型脆弱生态系统保护与修复”重点专项2022年度项目申报指南(初稿)







九、“常见多发病防治研究”重点专项2022年度项目申报指南(征求意见稿)







十、“诊疗装备与生物医用材料”重点专项2022年度项目申报指南(征求意见稿)







十一、“中医药现代化”重点专项2022年度项目申报指南(征求意见稿)







十二、“主动健康和人口老龄化科技应对”重点专项2022年度项目申报指南(征求意见稿)







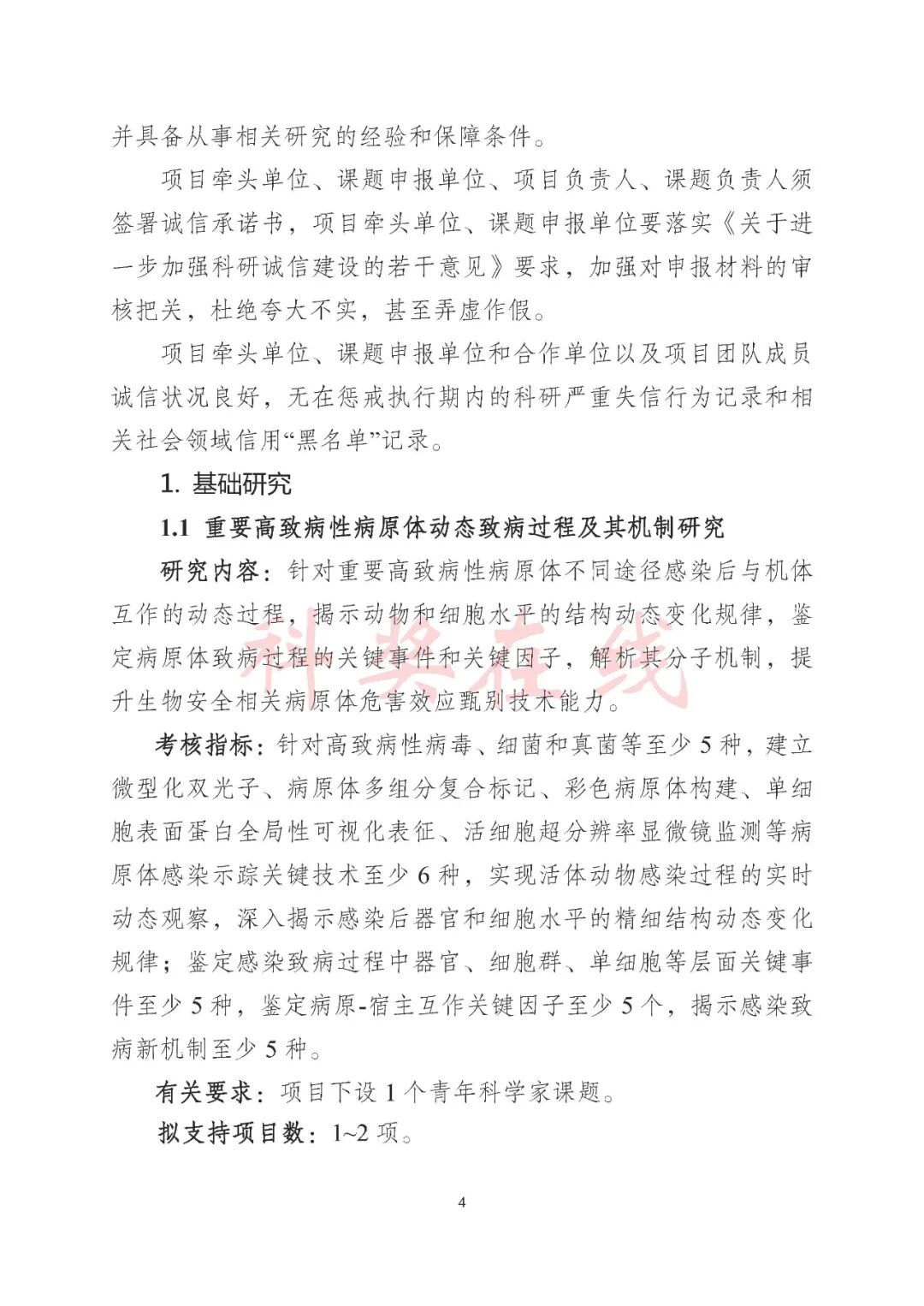
十三、“生物安全关键技术研究”重点专项2022年度项目申报指南(征求意见稿)







十四、“生物与信息融合(BT与IT融合)”重点专项2022年度项目申报指南(征求意见稿)







十五、国家重点研发计划“社会治理与智慧社会科技支撑”重点专项2022年度公开项目申报指南(征求意见稿)







十六、“绿色生物制造”重点专项2022年度项目申报指南(征求意见稿)