工信部发布“5G+工业互联网”十个典型应用场景和五个重点行业实践情况

2021-06-03浏览次数:


源:国家工业和信息化部

版权归原作者所有,本文仅供交流学习,部分文章推时未能及时与原作者取得联系,若来源标注错误或侵犯到您的权益,烦请告知,我们将立即删除)


封面图片来自网络



导 读



为系统总结发展成效,向更多行业和企业应用“5G+工业互联网”提供具有借鉴意义的模式和经验,工业和信息化部总结形成《“5G+工业互联网”十个典型应用场景和五个重点行业实践》,具体介绍10个典型场景及5个重点行业“5G+工业互联网”的实际应用情况。




关于发布“5G+工业互联网”

十个典型应用场景和五个重点行业

实践情况的通知


各省、自治区、直辖市及计划单列市、新疆生产建设兵团工业和信息化主管部门,各省、自治区、直辖市通信管理局,各相关单位:


  2019年11月,工业和信息化部办公厅印发《“5G+工业互联网”512工程推进方案》(工信厅信管〔2019〕78号),推动“5G+工业互联网”融合创新发展。一年多来,在产业各方共同努力下,“5G+工业互联网”在建项目已超过1500个,覆盖20余个国民经济重要行业,在实体经济数字化、网络化、智能化转型升级进程中发挥了重要作用。


  为系统总结发展成效,向更多行业和企业应用“5G+工业互联网”提供具有借鉴意义的模式和经验,我局会同各省(自治区、直辖市)工业和信息化主管部门、通信管理局,经地方推荐、企业报送、专家评审等环节,总结形成《“5G+工业互联网”十个典型应用场景和五个重点行业实践》,具体介绍10个典型场景及5个重点行业“5G+工业互联网”的实际应用情况。


  现将上述成果文件予以发布,供产业各方参考。后续,工业和信息化部将持续推动产业创新发展,拟于年内再发布一批“5G+工业互联网”典型场景和重点行业。


  附件1:“5G+工业互联网”十个典型应用场景和五个重点行业实践

  附件2:一图读懂“5G+工业互联网”十个典型应用场景和五个重点行业实践


工业和信息化部信息通信管理局

2021年5月31日




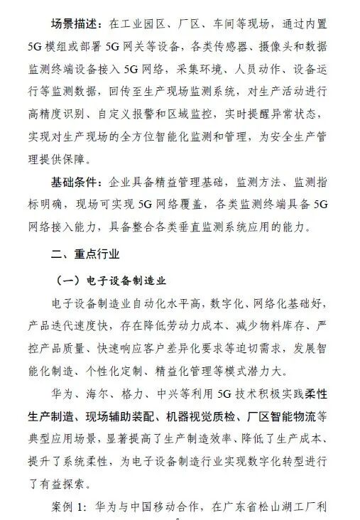
附件2: