2019-06-20浏览次数:
信息来源:国家知识产权局网站
(版权归原作者所有,本文仅供交流学习,部分文章推送时未能及时与原作者取得联系,若来源标注错误或侵犯到您的权益,烦请告知,我们将立即删除)
封面图片来自网络
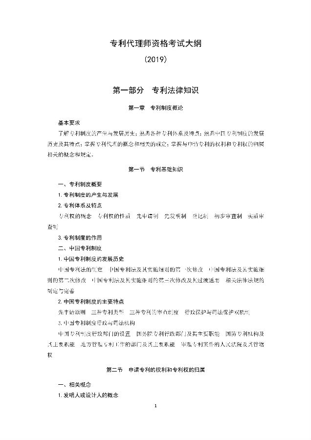
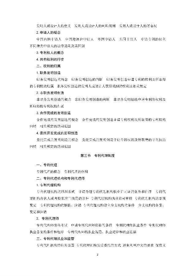
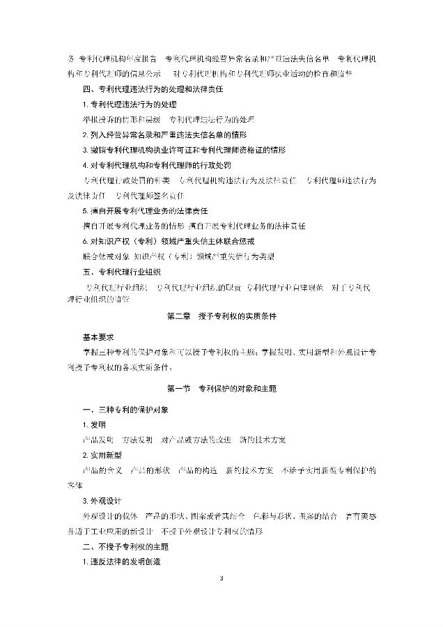
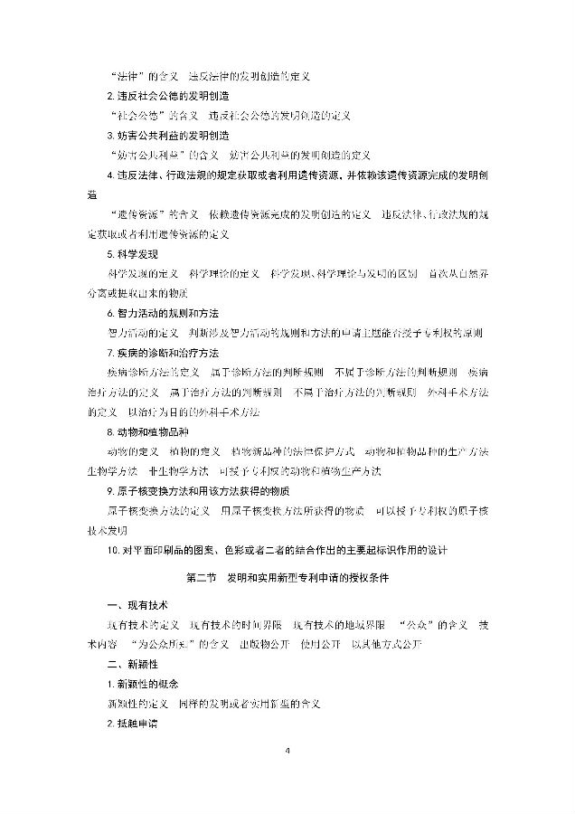
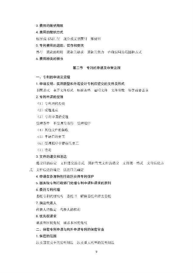
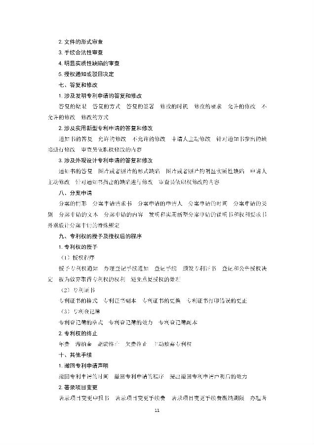
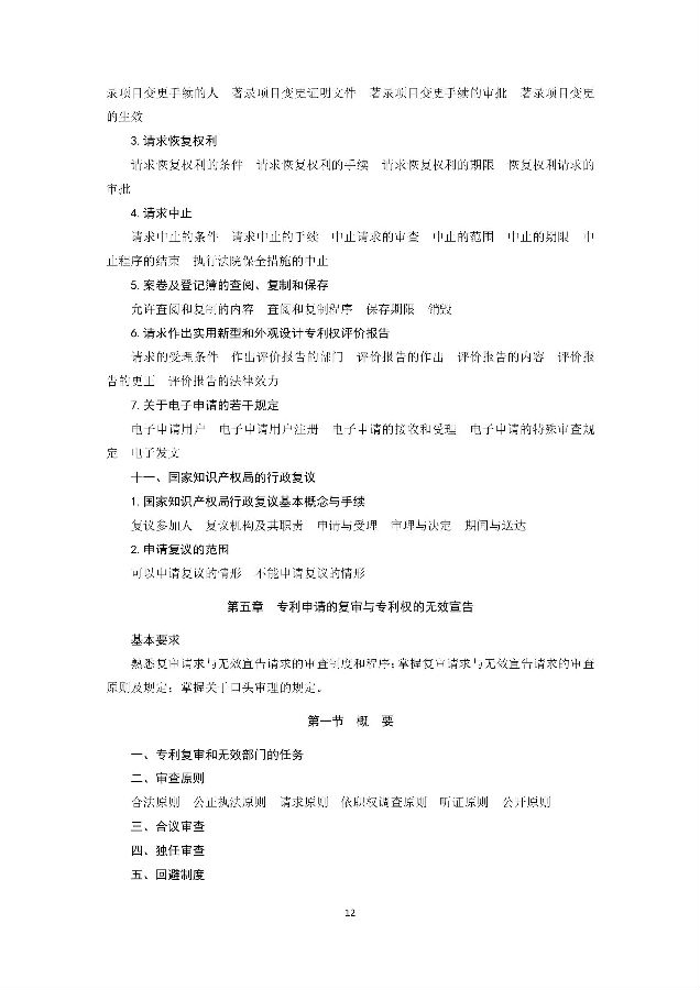
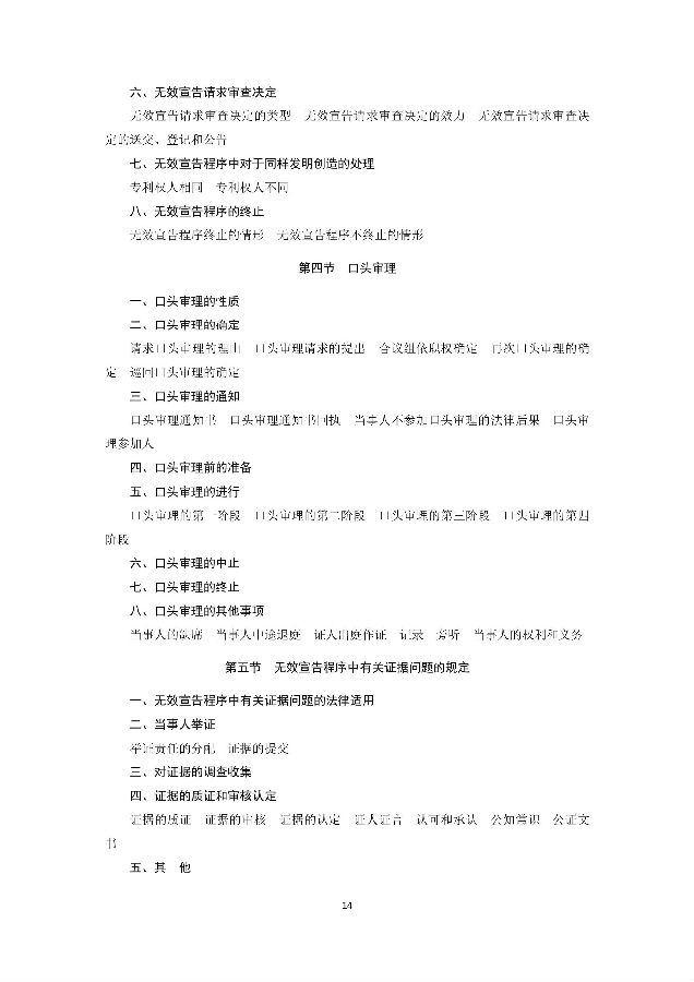
6月18日,国家知识产权局网站发布了关于公布《2019年全国专利代理师资格考试大纲》的通知。全国专利代理师资格考试实行全国统一命题,命题范围以《2019年全国专利代理师资格考试大纲》为准。

关于公布《2019年全国专利代理师资格考试大纲》的通知
《2019年专利代理师资格考试的公告》(局公告第308号)已于近日公布,为方便社会公众获得全国专利代理师资格考试大纲,便于考生复习备考,现将《2019年全国专利代理师资格考试大纲》予以公布。全国专利代理师资格考试实行全国统一命题,命题范围以《2019年全国专利代理师资格考试大纲》为准。
特此通知。
专利代理师考核委员会办公室
2019年6月18日
附件:全国专利代理师资格考试大纲(2019)














































编辑:知产实事
信息来源:国家知识产权局网站